Instalando falantes no Logan
Objetivo: instalar som no Renault Logan Authentique 2009/2010. Veio com alto-falantes originais só nas portas dianteiras. O desempenho deixava a desejar. Depois de alguma pesquisa, a escolha recaiu nos Bravox de 5 polegadas. Estive indeciso entre Bravox e Selenium. Mas a Selenium não fabrica coaxiais de 5″ (em 2011). E não gosto de triaxias, tetraxiais, pentaxiais, o que seja, considero um modismo desnecessário. Tanto é verdade que hoje em dia, os melhores e mais caros kits são de apenas 2 vias…
Nos Bravox da linha CS, de 2 vias, pode-se escolher à vontade, tem para todos os gostos e bolsos. O sufixo muda conforme o material do cone, potência admissível e alguns outros detalhes: B, D, K, U, GT. Na linha dos coaxiais CX, tem menos opções. Quem quiser conferir, acesse o sítio do fabricante Bravox.
No meu caso, peguei a série B, mais em conta. Para as portas, um par de 2 vias (CS-50B), No tampão, um par de coaxiais (CX-50B). E resolvi montar sozinho os falantes, para continuar economizando. Daqui a algum tempo, talvez eu instale um subwoofer. Com estes 4 falantes o som ficou muito bem definido, mas faltam graves. Este tutorial, portanto, serve para instalar no Logan dois pares de alto-falantes de 5″, que irão cobrir com qualidade a faixa de médio-graves para cima.
Montagem dos alto-falantes dianteiros
Nas portas, é muito simples. Para abrir a tela original (do Logan Authentique 2010), encaixe na cavidade superior da grade uma chave de fenda. Ao forçar levemente para baixo e puxar para fora, a grade abrirá como uma dobradiça. Se já houver uma instalação prévia, deve-se utilizar uma chave tipo Torx para retirar os falantes originais.
O espaço é apertado para colocar estes Bravox. É necessário retirar a borracha que cobre o ímã deles e recortar o fundo dos nichos plásticos dos falantes, conforme as fotos a seguir. Também precisa colar uma tira de espuma na parte superior do ímã, pois ele fica encostando na moldura plástica. Sem a espuma o conjunto poderia vibrar.
Conexões
Como as conexões dos Bravox são incompatíveis com as da Renault, decidi fazer uma adaptação para manter a possibilidade de devolver os falantes originais ao carro. Retirei somente a capa dos fios, cuidando a polaridade e soldei dois fios curtos, montados previamente com conectores de encaixe (de 2 tamanhos diferentes) e isolados com espaguete termorretrátil. Mais abaixo, tem uma foto das emendas. O fio de cor salmão está isolado somente com fita auto-fusão, ao passo que o fio laranja já está pronto, com a camada de fita isolante. A fita auto-fusão é excelente para impedir a oxidação dos fios, pois veda completamente a junção. E a fita isolante comum completa a isolação, já que não é tão mole e não fica aderindo a tudo. As fitas isolantes utilizadas são da 3M.
Furação para os tweeters
O lugar do tweeter foi escolhido depois de visitar a concessionária Renault e pedir para olhar uma porta com a moldura plástica retirada. Não tinha nenhum Logan aberto, mas tinha um Sandero. Como o acabamento dos dois modelos são parecidos, acreditei que as portas seriam semelhantes. Dei sorte. Na chapa interna da porta tem um furo pequeno, com uns 8 mm de diâmetro, por onde pode passar o fio do tweeter que vai para o crossover. A marca que aparece na foto mais abaixo identifica o lugar aproximado deste furo interno. Com isso, economizei um tempo precioso na instalação.
Escolhido o lugar do tweeter, furei o forro da porta com uma serra-copo de 32 mm de diâmetro (ou 1″ 1/4). Retiradas as rebarbas, passei o cabo do tweeter pelo furinho mencionado. Este fio cai por trás do alto-falante (é o fiozinho preto, que pode ser visto nas primeiras fotos). Ali, conectei o crossover, que foi envolvido com espuma, para não ficar batendo e arruinando o som. Os crossovers foram ligados diretamente aos terminais dos alto-falantes. Lembrando que tais crossovers são apenas para os tweeters. Os falantes são ligados direto.
Após tudo ligado e testado, montei o tweeter no lugar definitivo. No meu caso, ele encaixou certo, firme e sem folgas. Só dá para colocá-lo uma vez, já na posição certa. Não se consegue retirá-lo pela frente sem danificá-lo.
Para terminar, foi deitado o crossover no fundo da porta, parafusado o alto-falante e encaixada a grade.
Montagem dos alto-falantes traseiros
Para a montagem no tampão, a coisa complicou um pouco. Os falantes comprados não vem com tela, foi preciso adquiri-las separadamente. Consegui um par de telas da Ludovico, um tanto feias, mas robustas. Elas são de chapa metálica estampada, com furos quadriculados. Cada uma vem com 4 sapatas plásticas de fixação, que precisaram ter seus furos alongados para casar com os dos falantes.
Também foi necessário cortar o carpete do tampão, que esconde os furos dos falantes. Cortei com um estilete, mas ficou muito rente à lataria. Foi o jeito mais fácil, mas se tivesse deixado 5 mm de borda entre o carpete e a chapa as telas teriam ficado bem mais firmes.
Caminho das pedras (ou dos fios)
Após montados os alto-falantes no tampão, foram puxados os cabos. As fotos a seguir foram feitas entrando de cabeça no porta-malas. A primeira delas é do falante traseiro direito. O fio vem dele, junta com o traseiro esquerdo, é preso na lata com abraçadeira de nylon (rabo de rato) e segue para a frente. Os cabos foram passados pela lateral do motorista. Notem que há também uma ligação para os led’s instalados no porta-malas, mas isso é assunto para outro artigo.
A fiação veio do porta-malas, utilizando um conduíte do alarme e passou por debaixo do assento do banco traseiro, que teve de ser levantado. Dali, o fio seguiu em direção à vedação da porta traseira, no chão. Na saia, junto às aberturas das portas, só precisou afastar um pouco a borracha do carpete para enxergar uma pequena canaleta plástica. Esta canaleta está grampeada no carpete, e fica bem onde alguns passageiros costumam pisar para entrar no carro. O fio foi passado por debaixo dela.
Na coluna, retirei dois parafusos de uma peça plástica que vai até a âncora do cinto de segurança. Ela teve de ser desencaixada para acessar o local. Com uma lanterna, pode-se ver onde dá para passar o fio e onde o plástico encaixará novamente na lataria. Aqui é necessário um certo cuidado, para evitar problemas como passar o fio nesse encaixe, ou pior, parafusar o fio…
Na porta dianteira, depois de passar pela segunda canaleta grampeada no carpete, o fio segue até a alavanca da tampa do capô. Para facilitar, passei o cabo rente à borracha e por cima desta alavanca. Este trecho ficou um pouco aparente, como se vê na foto abaixo.
A seguir, soltei dois fixadores plásticos da peça de carpete que fica acima dos pedais. Um fixador fica à esquerda, logo abaixo da central de fusíveis e o outro fica direita, acima do acelerador. Uma extremidade desta peça de carpete é rebitada ao painel, na altura dos joelhos do motorista. Após soltar os 2 fixadores, pode-se abaixá-la para passar a fiação por cima dela. Com o autorrádio removido, é bom conferir com uma lanterna o lugar correto de passagem dos cabos, até a abertura no painel.
Adaptação da ligação original para o autorrádio
Infelizmente, por razões de economia, a Renault não disponibilizou no Logan Authentique 2010 uma espera para 4 alto-falantes. No conector fêmea original 16 vias, há somente 4 conexões para os falantes dianteiros. Os outros 4 furos deste conector estão vazios, sem fios. A solução foi procurar um conector novo em casas especializadas na venda de som automotivo. Em Porto Alegre, encontrei numa loja da Alberto Bins o conector exato. Venderam (em 2011) por R$16,90 o par de conectores fêmea 16 vias (um é para os falantes e outro para a parte elétrica). Interessante que neste conector cada fio tem sua função descrita, o que ajudou muito na instalação. Por exemplo, na foto a seguir o fio verde está com a inscrição “+LEFT REAR”. Precisa mais?
Conclusão
Para não dar confusão, identifiquei cada fio com fita crepe e caneta de retroprojetor. Depois soldei e isolei as conexões com espaguete termorretrátil. Fiz isso para evitar falhas e porque pretendo deixar a fiação no carro quando ele for vendido. Após tudo ligado, conferido e testado, embalei em espuma a massaroca de fios e conectores e recoloquei com cuidado o autorrádio.
No meu caso, tenho um Philips CE-120 de 4 canais, com entrada para cartão SD e USB, sem CD. Estou satisfeito com o aparelho, ainda mais que veio com os conectores padrão 16 vias, de fábrica – foi só ligar e ouvir. A potência está na medida. O som ficou bem interessante, na faixa do médio-grave para cima. Mas a instalação poderá receber duas melhorias, para ficar um som completo:
- Colocação de um subwoofer, mas para isso preciso de tempo ($), pois para ficar bom tem que ter uma caixa selada bem construída e um amplificador com crossover ativo, fonte chaveada e ligação em ponte (que transforma 2 canais em 1);
- Troca das bobinas dos crossovers do sistema duas vias. As originais são montadas em núcleos de ferrite, para diminuir o peso e a quantidade de fio. Mas o som das bobinas de núcleo de ar é bem melhor. Nos coaxiais, sem chance, o divisor é embutido.
Boas ondas (sonoras)!
P.S. – Post Script
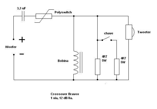
Um leitor comentou sobre o crossover da Bravox, que tinha a foto na galeria, mas não tinha sido publicada aqui. Eu tinha escrito mais alguns parágrafos, mas não achei interessante publicá-los à época. Faço-o agora como curiosidade.
Por último, um elogio à Bravox. É o primeiro fabricante nacional que vejo colocar um capacitor de poliéster metalizado nos divisores de frequência de alto-falantes de médio custo. É sabido que os capacitores eletrolíticos, mesmo despolarizados, perdem sua capacitância com o tempo, ao contrário dos de poliéster metalizado. E muitos fabricantes preferem economizar nestes componentes, pois custam em média 10 vezes mais que os eletrolíticos.
Este crossover também tem uma chave para dosar a intensidade de agudos em dois níveis. Além disso, ele vem com um polyswitch, que é uma espécie de fusível rearmável, para proteger contra o excesso de potência. Show de bola (apesar das bobinas com núcleo de ferrite)!
Para quem quiser saber mais: é um divisor de 12dB/8a., com proteção, somente para a via de agudos. Infelizmente, não encontrei o desenho do esquema com os valores, reproduzo aqui o que pude deduzir da foto. O capacitor tem a tensão de trabalho de 100V.






















estou montando o meu som no logam da minha sogra so vendo as sua digas de como instalar um som auto motivo estou ecomisando muito dinheiro com as sua dicas muito obrigado
Olá colega, por favor to montando um som num DUSTER, kit 2 vias , coaxial para tras, tudo bravox, porém nos terminais de ligaç~dos alto falnates tem divergencia da posição do NEG e do POSIT, isto acongtece mesmo ou foi soldado errado de fábrica? o do COAXIAL o positivo olhando de frente para os terminais está do lado esquerdo, axei estranho e fui ver os conectores do kit2vias e realmente está diferente um dou outro, pelo que eu saiba os conectores POSITIVOS quase sempre ficam do lado direito e o NEG lado esquerdo, podes me ajudar por favor,
federalman@itelefonica.com.br FEITOSA SP CAPITAL
Olá, Luís, em princípio, a posição dos terminais não importa. Eventualmente, o fabricante pode estar utilizando bobinas com enrolamento diferente e precisou inverter a posição dos terminais. DICA, para saber a polaridade correta de qualquer alto-falante: Pegue uma pilha pequena e ligue nos terminais do alto-falante. A posição correta da pilha será quando ela fizer o cone sair para a fora da carcaça, ou seja, para a frente. Nesta posição, o positivo da pilha será o positivo do alto-falante.
Amigo, gostaria de saber se vc tem o esquema elétrico do som do Renault Logan 2011, eu comprei um som e adaptei em meu Celta, mas ele desliga a cada 10 minutos. Sei q é um pos chave mas não sei qual é o fio e tenho medo de queimar o som, fico grato se puder me ajudar. Mp3 com bluetooth.
Robervanio, se você colocar no Google os termos “Logan Dacia schematic”, encontrará vários links com os manuais de serviço da empresa romena Dacia, que é o fabricante que projetou o Logan. Veja estes links abaixo. O manual de serviço do Logan tem mais de 34 MB. Não é garantia de que o Logan brasileiro seja igual, mas se você quer a conexão MP3 e Bluetooth, acho que será muito parecido.
http://www.eserviceinfo.com/downloadsm/48631/Dacia_Logan.html
http://www.filecrop.com/dacia-logan-manual.html
http://mahindralogan.forumotion.com/t40-logan-service-manuals
E tem mais este sítio em romeno, uma língua que tem muitas palavras iguais ao português.
Coloque no Google Tradutor para entendê-lo melhor.
Tem até um passo-a-passo para instalar computador de bordo no Logan, mudar a cor do painel e do display, além de várias outras dicas.
É bem legal, até para saber o que se faz no Logan no exterior:
http://www.imbunatatiri-logan.tk/