TÉCNICA – Conserto do carregador Force Line 248
Hoje abordo os procedimentos envolvidos para levar a cabo a manutenção de um carregador de baterias de chumbo-ácido de 12V. O carregador é um modelo antigo da Force Line, o 248, que vinha numa caixinha pequena em formato de paralelepípedo.
O aparelho tinha sido ligado invertido a uma bateria, o que parece ter sido a causa do problema. Para facilitar o entendimento, foi desenhado o esquema da parte defeituosa. O princípio de funcionamento do carregador, aqui explicado, provavelmente servirá para modelos mais recentes ou de outros fabricantes, quando utilizam carregadores de fonte chaveada.
Princípio de funcionamento
Basicamente, o carregador de baterias de chumbo-ácido automotivas é uma fonte de 13,8 V, com limitação automática de corrente. Estas baterias, da mesma forma que as seladas, tem características de carga e descarga que devem ser respeitadas, para possibilitar longa vida útil. Em post anterior, comentei sobre isso.
O primário do circuito, que fica ligado diretamente à rede elétrica, utiliza um circuito integrado da Infineon, o modelo ICE2A365. Este chip de 8 pinos acondiciona em si toda a lógica de acionamento de uma fonte chaveada com corrente controlada, inclusive o transistor MOS de chaveamento, conforme referência [1].
No sítio da Infineon – referência [2] – tem um projeto de avaliação para construir uma fonte chaveada de 40W de potência com o ICE2A365, com poucos componentes adicionais.
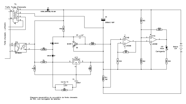
Mas para entendermos o carregador, necessitamos saber o que se passa no secundário, que é a linha de baixa tensão. Na figura 2 aparece um diagrama – feito às pressas – onde aparece todo o estágio de saída (secundário). Pode ser que existam alguns erros, mas aqui o importante é explicar o princípio de funcionamento, não fazer um projeto. Para ima imagem mais detalhada, baixe o arquivo em pdf, DAQUI.
O estágio secundário
Nesta etapa do circuito, o que mais fica saliente é o diodo D1, de 15A e 60V, o MUR1560. Ele vem num encapsulamento TO-220 e é responsável por fornecer a corrente de carga e alimentar o circuito que verifica o nível de carregamento.
Logo depois, vem o capacitor de filtragem (C5 – 1000uF/63V). É interessante que seja do tipo 105 ºC (alta temperatura), pois trabalha em frequências muito altas (de 21 até 100 Khz, conforme a corrente de carga). E costuma vazar. A tensão de trabalho do C5 original é de 50V, mas é melhor colocar um de 63V, para trabalhar mais frio.
Aliás, se houvesse espaço, seria muito melhor trocar um de 1000 uF por dois de 470 uF, pois como eles tem autoindutância menor, aquecerão menos. Isto é uma regra nas fontes chaveadas.
O carregamento da bateria é feito diretamente pela fonte, com um resistor (R11, de 0,15 ohm) intercalado em série no ramo negativo.
O aumento da corrente de carga reflete na elevação da tensão sobre R11. Esta tensão é monitorada e realimentada para o estágio primário, através do optoacoplador IC1 (SFH615).
A tensão sobre o resistor é comparada com uma referência (TL431AC) e o sinal resultante modificará o comportamento do estágio primário, aumentando ou reduzindo o ciclo de trabalho e por consequência, a corrente de carga.
Quando a corrente de carga estiver chegando perto do final, outro circuito, o dos comparadores, formado pelo amplificador operacional duplo IC4 (KA358 ou LM358), informará, através do LED verde, a conclusão do carregamento. Enquanto a bateria estiver carregando, o led pisca (acende e lentamente vai se apagando).
O estágio primário dificilmente dá problemas, pois é bivolt automático. Já consertei alguns destes carregadores e geralmente o problema tem sido a inversão de polaridade da bateria, que só estraga o estágio de baixa tensão.
Eventualmente, com o uso intenso pode ocorrer o envelhecimento de alguns capacitores eletrolíticos, que devem ser verificados.
O conserto
No carregador que recebemos, a bateria recebia corrente de carga excessiva, o led verde não ligava e o diodo D1 estava sobreaquecido.
C5 estava estufado, tinha vazado eletrólito. Além disso, IC4 (KA358) estava inoperante e D1 (MUR1560) tinha os terminais moles de tanto aquecimento.
Após trocados C5, CI4 e D1, o circuito voltou a operar normalmente.
E foram feitas melhorias. D1 recebeu um dissipador de cobre (isolado) para a eventualidade de sobreaquecer (figura 3).
Na placa, foi feito um reforço com fio rígido junto a D1, pois as trilhas ao redor dele estavam descolando (figura 4).
Também foi trocado um resistor de 47K em série com o led vermelho (indicador de ligado), que estava escurecido. Foi colocado um de 3W.
Por último, foram refeitas diversas soldas, especialmente nos capacitores de entrada da rede elétrica, pois um deles estava solto.
Pelo que se vê, o equipamento apresentou uma série de defeitos que, vistos conjuntamente, dificultam a manutenção. Mas colocar no lixo o aparelho estava fora de cogitação (era de um parente…).
Os problemas do projeto
Este modelo poderia dar menos defeitos caso houvessem sido resolvidos pelo fabricante pequenos incômodos.
Primeiro, o gabinete. É estressante realizar manutenção num aparelho com tudo apertado. Para ter acesso à placa, foi necessário desencaixar os dois passa-fios, o porta-fusível, a chave de força e os dois led’s. Estes últimos estavam colados.
A fiação interna endureceu de tanto calor, o que piorou o manuseio.
O diodo necessita de dissipador, pois quando começa a carregar, há aquecimento. Cheguei a medir 72 ºC na carcaça de D1. Apesar do MU1560 operar até 145 ºC, não se justifica queimar a placa e danificar as trilhas.
Olhando novamente a figura 1, nota-se que não há filtro de linha na entrada da rede elétrica (canto superior direito). Estes filtros diminuem a interferência gerada pelo equipamento na linha de energia. Ele seria formado pr L5, VR1, C8 e C12.
No Brasil o que mais se nota é a falta dos filtros de linha. Isto costuma ocorrer porque sua exigência ainda não é obrigatória. Mas deveria ser.
Adicionalmente, deveria existir um termistor em série com a rede elétrica, que não foi localizado. Este componente ajuda a diminuir o surto inicial de corrente durante o carregamento dos capacitores de entrada.
E falta um capacitor (C7) entre o terra dos estágios primário e secundário. Aparentemente, o capacitor estabiliza o funcionamento do circuito – conforme o circuito da referência [2] -, mas isto exige aterramento. Coisa que este equipamento também não tem.
É provável que a inclusão de aterramento, hoje em dia (2012), causaria mais problemas, visto que a maioria dos brasileiros ignora totalmente o pino terra. Mas isto é assunto para outro post.
No desenvolvimento de um produto, deveria ser pensada a possibilidade de desmontagem. Apesar de hoje vigorar a obsolescência forçada dos eletroeletrônicos, as marcas que se firmam no mercado são aquelas que tem produtos com boa relação custo-benefício. Ou seja, devem durar tanto que o dinheiro investido não faça mais falta.
Referências
[1] Farnell – Datasheet do Infineon ICE2A365 – http://www.farnell.com/datasheets/81475.pdf
[2] Infineon – Projeto de avaliação de fonte chaveada 40W – http://www.infineon.com/dgdl/AN-EVALSF2-ICE2A365-12.pdf?folderId=db3a304412b407950112b418b6f52687&fileId=db3a304412b407950112b418b73b2688
[3] Datasheet Catalog – Datasheet do TL431AC – http://www.datasheetcatalog.com/datasheets_pdf/T/L/4/3/TL431AC.shtml
[4] Datasheet Catalog Datasheet do SFH615 – http://www.datasheetcatalog.net/pt/datasheets_pdf/S/F/H/6/SFH615.shtml
[5] Fairchild Semi – Datasheet do KA358 – http://www.fairchildsemi.com/ds/KA/KA358A.pdf
[6] Datasheet Catalog – Datasheet do MUR1560 – http://www.datasheetcatalog.com/datasheets_pdf/M/U/R/1/MUR1560.shtml
\ep/




boa noite no meu tinha dois capacitores de 1000uf por 25v -40+85ºc eu substitui por dois de 1200uf por 35v tem algum problema? o led verde fica sempre aceso e o vermelho aumenta a intensidade quando ligo na bateria mais a tensão de saida ficou na faixa de 13.86v
Felipi, o valor a maior, tanto em capacidade quanto em tensão, melhora o desempenho do aparelho. E os LEDs, creio que é exatamente assim que se comportam normalmente nestas placas de adegas.
por favor,vcs poderiam colocar no meu email da r15 pois não consegui ver esta atrás do fio
Hercilio, na figura 2 (que não aparece, é só um link), tem um arquivo em pdf com parte do esquema, dê uma olhada, R15 está lá, fica ligado na base de um BC337.
preciso saber sobre qual e o fusível pois o mesmo queimo lote 248 tens 100 240 vac
Nelson, não tenho esta informação, o carregador não está comigo, pois era de cliente. De todo modo, verifique se o manual do carregador informa isso. Ou calcule pelo dobro da corrente consumida pelo aparelho.
olá. adquiri um carregador desse modelo, porem a placa e a caixa são diferentes, parece que foram atualizados.Pois bem, eu equivocadamente alimentei a bateria invertido, ao abrir percebi que o R11 está aberto e nao foi possível fazer a leitura do mesmo,
Sérgio, verifique as ligações deste resistor e compare com as informações do esquema fornecido no artigo, não tenho mais nada deste aparelho para ajudar, lamento.