LEDs – Melhoria de luz de emergência
Ou: Estes loucos LEDs brancos
Continuando nossa jornada pelas luzes de emergência, agora mostro as alterações que fiz em uma delas, de modo a aumentar sua durabilidade e evitar a queima prematura.
Também mostro como foi feita a recuperação da bateria, que não aceitava mais carga, apesar de ter muito pouco uso.
O sistema de carregamento da bateria ficou inalterado, pois o objetivo neste momento é preservar os LEDs. Neste novo circuito, foi possível conseguir iluminação com boa intensidade por até umas 8 horas, mas o equipamento ficou emitindo luz por até 24 horas.
Como testar (errado) os LEDs brancos
Antes de conhecer melhor os LEDs brancos, fiz a besteira de considerá-los iguais aos vermelhos (que são muito robustos). Um dia, precisei testar diversos LEDs de uma luminária de emergência, cujo painel de LEDs apresentava uma resistência de 15 ohm (figura 1a). Retirei todos os LEDs da placa, para poder testá-los individualmente, pois estavam ligados em paralelo, o que dificultava o isolamento do componente problemático.
Com o multímetro, separei os LEDs que apresentavam alguma resistência. É uma característica indesejável, pois implica em corrente de fuga. Vários LEDs apresentavam alguma condução, inclusive quando medidos inversamente (figura 1b). Pareciam mais resistores…
O passo seguinte foi energizar cada LED, para identificar o nível de comprometimento das suas junções. Montei um conjunto de teste, para agilizar o serviço: peguei a fonte da bancada, coloquei um resistor de 220 ohm em série com a alimentação CC, ligada num soquete DIL, de contatos banhados a ouro (figura 2). Após o teste, o LED era colado num papel e as características anotadas (figura 3). Isto garantia a possibilidade de comprovar algum erro durante as medições.
Comecei a testar os LEDs, um a um, sempre a partir de 0V, até 5V. Durante todo o tempo, monitorei tensão e corrente (figura 4). Vários deles foram separados porque não ligavam com 5V. Aumentei a tensão para 10V, depois 20V e por último 27V. Um deles somente ligava em 26,4V!
O que não percebi naquele momento foi que, durante os testes, várias vezes apliquei tensão invertida aos LEDs. Daí, pegava um para testar novamente e ele tinha mudado de comportamento, não ligava mais com tensões baixas. Isto me obrigou a refazer os testes diversas vezes, pegando também aqueles que eu pensava que não ligariam mais. Quando me dei por conta e passei a cuidar a polaridade, já era tarde demais. São componentes extremamente sensíveis.
Dos 30 LEDs testados, somente três mantiveram-se sem qualquer corrente de fuga, e apenas um deles ligou desde 2,6V. Montei a tabela I, para comparar as características dos LEDs. Nela, há uma coluna de falha, que marca os LEDs instáveis, porque ora exibiam uma tensão de disparo, ora outra. Estes LEDs ficavam alterando o brilho durante o teste, conforme mostra o vídeo abaixo. Durante este vídeo, a tensão da fonte não foi alterada, inclusive evitei até de tocar a fiação para não atrapalhar a gravação.
Inclusive, há outro comportamento muito estranho dos LEDs danificados: nalguns, para ligarem, era preciso aplicar uma tensão muito alta, mas após algum tempo, se a tensão da fonte fosse abaixada, os LEDs continuavam a funcionar, como por exemplo o LED 7 da tabela I. Este LED precisava de 22,6V para ligar, mas depois de ligado, a fonte podia baixar até 8,3V, só então ele começava a falhar. Portanto, pode-se dizer que são meio loucos estes LEDs…
O que ocorreu nestes casos é que prejudiquei vários LEDs, por causa da polaridade da fonte de alimentação. Como eles estavam soltos sobre a bancada, durante os testes, volta e meia eram ligados invertidos e recebiam a tensão de teste. Estes componentes aguentam no máximo -5V a -6V de tensão reversa, conforme abordado no post sobre os LEDs. A polarização reversa tinha causado migração de metal, o que aumentou a barreira de potencial das junções semicondutoras e fez com que a tensão necessária para acioná-los fosse cada vez maior.
Atualmente, tomo o maior cuidado para não inverter nem as pontas de prova dos multímetros, pois os LEDs brancos são componentes muito sensíveis. Os multímetros geralmente tem bateria interna de 9V, por isso conseguem ligá-los. Esta tensão, aplicada de modo invertido, já ultrapassa a barreira de potencial reversa dos LEDs brancos e azuis.
Quando possível, ligo o quanto antes um diodo zener em paralelo, para proteção. Além de evitar eletricidade estática, isto diminui a ocorrência de outros dissabores, pois mesmo LEDs potentes podem ser sensíveis à tensão reversa, quando não tem proteção interna.
A diminuição do brilho dos LEDs brancos ao longo do tempo
A durabilidade apregoada para os LEDs brancos não vem sendo cumprida, infelizmente (estamos em 2013). Passado pouco tempo de uso, eles parecem emitir menos luz. E é exatamente isto que acontece.
No princípio, achei que era implicância minha, quando percebi uma diminuição na luz dos LEDs que eu tinha colocado no porta-malas do automóvel. É muito estranho, pelo fato de que o porta-malas só é aberto eventualmente, por poucos instantes. Além disso, a fonte de energia (bateria) tem baixíssima impedância, resultando em tensão praticamente livre de transientes. E não tenho equipamento de som potente, que também poderia acarretar algum problema. Mas a temperatura ambiente é elevada, pois o carro fica ao sol, várias horas por dia. Esta pode ter sido a causa, já que em dias de verão a temperatura interna alcança facilmente os 50 ºC.
Outro caso é o de uma loja de eletrônica – em outra cidade – que exibia vitrines com tiras de LEDs, ligadas o dia todo. Comentei com o vendedor que elas pareciam mais fracas a cada visita que eu fazia (uma vez ao mês, em média). O vendedor falou que elas tinham perdido muito do brilho original. Hoje em dia, a loja não utiliza mais LEDs nas vitrines. Neste caso, além do uso intensivo, é provável que a alimentação gerasse algum transiente, ou até que a corrente de acionamento dos LEDs fosse excessiva.
Nestas duas situações, foram utilizadas tiras comerciais de LEDs brancos, próprias para 12V, pois já tem os resistores embutidos. Qual é, então, a causa da redução de emissão dos LEDs brancos? Encontrei uma explicação no sítio da Digikey [2].
Causas da redução de emissão dos LEDs brancos e azuis
Um problema inerente aos LED brancos e azuis, que utilizam nitreto de Gálio-Índio (InGaN) como junção semicondutora, são as threading dislocations (ou trincas descontínuas, numa tradução livre) na estrutura cristalina do InGaN. Elas causam recombinações de elétrons, que em vez de emitir luz (fóton), emitem vibração (fônon) – ver figura 5.
Por causa da suscetibilidade física do material, as trincas podem aparecer durante o processo de fabricação, com o substrato submetido a estresse mecânico, ou na exposição da junção semicondutora ao calor excessivo.Estas fendas no substrato tendem a aumentar de tamanho com o passar do tempo, levando à diminuição da emissão luminosa. Atualmente, há muita pesquisa em andamento para descobrir uma forma de minimizar este problema [3]. Apesar disso, o InGaN apresenta uma série de vantagens para a indústria (como o custo), que ainda compensa os defeitos.
Para evitar a diminuição precoce da luminosidade dos LEDs, é necessário driblar, a todo custo, as causas acima elencadas.
No processo de fabricação, não há como o consumidor intervir, portanto depende da confiança que é depositada nas marcas. Já as outras características, podem ser contornadas e até evitadas.
O estresse mecânico pode ser causado pela montagem do LED em placas flexíveis, como as fitas. Acima comentamos que a Nichia [1], especialmente, não recomenda a utilização de placas flexíveis. Se for necessário empregá-las, os terminais de soldagem deverão ficar orientados no sentido transversal ao eixo de curvatura. Em princípio, as fitas respeitam esta regra (figuras 6 e 7).

Figura 7 – Menor segmento de fitas de LEDs comerciais. A de cima está encapsulada em silicone e usa LEDs 5050 e a de baixo, 3528, ambos SMD.
O manuseio também pode causar problemas, pois uma queda, ou o toque na superfície de emissão do LED, tanto com uma pinça como por um dedo, são ações que podem danificá-lo. Até mesmo o empilhamento destes dispositivos – numa linha de montagem, por exemplo – deve ser evitado. Estas precauções são válidas principalmente para LEDs SMD (Surface Mounting Device), provavelmente porque o substrato fica imerso na camada fluorescente, que é maleável e pode movimentar os fios das conexões internas.
No acionamento de LEDs, é necessário evitar circuitos que realizem chaveamentos abruptos, bem como a ocorrência de surtos de tensão, pois são apontados como fatores de envelhecimento, já que causam o rápido aquecimento e resfriamento da junção. Isto pode dificultar o uso dos LEDs brancos com sinais tipo PWM (pulse width modulation, ou modulação por largura de pulso).
Mas a causa que parece ser mais importante para o decaimento da emissão dos LEDs brancos é a excessiva temperatura de trabalho. Para alcançar a vida útil desejada – e alegada – para os LEDs, os fabricantes são unânimes em alertar sobre a importância de um bom sistema de arrefecimento, ver [1], [4] e [5].
Fica então a dica, para os LEDs durarem mais, deve-se:
- projetar um sistema de acionamento e desligamento suaves;
- garantir a adequada dissipação de calor e evitar que eles atinjam altas temperaturas;
- manuseá-los com o máximo de cuidado;
- evitar esforços mecânicos, como enrolá-los ou montá-los em fitas…
Tecnologia LED, um negócio muito rentável
Certamente, as folhas de dados técnicos exageram nas precauções, até como forma de proteção para a indústria. Mas os problemas existem e espera-se que, em breve, a maioria destas limitações seja abolida, porque a revolução que os LEDs representam, sinceramente, ainda é um embrião.
O mercado de LEDs tem alta demanda e muitos interesses. Em 2013, os negócios deste mercado poderão atingir a faixa dos 20 bilhões de dólares [6]. Esta cifra tem aumentado a cada ano. Para se ter uma ideia do crescimento, em 2009 o mercado de LEDs movimentou US$5,6 bilhões e em 2010 chegou perto de US$11 bilhões [7]. Estima-se que em 2015, os LEDs abocanhem 50% do mercado de iluminação.
Considero, particularmente, estas projeções aquém da realidade. Talvez reflitam somente uma região em particular, pois se formos comparar as proporções de volume de dinheiro, só os turistas brasileiros deixaram no exterior, em 2012, mais de US$22 bilhões [8]… Daí, considerar que o mercado mundial de LEDs é de somente 20 bilhões de dólares – sendo que o uso dos LEDs brancos está em franca popularização, inclusive com vários projetos milionários de utilização -, parece um tanto incoerente.
Mas, produtos tão sensíveis deveriam ter mais tempo de desenvolvimento em laboratório, antes de saírem para o mercado. Poderá ocorrer, em breve, apesar do esforço comercial, uma rejeição dos consumidores aos LEDs, pois alardeiam sua economia e longa vida, sendo que na verdade LEDs custam caro e duram menos do que o prometido. A não ser que a indústria melhore a tempo a tecnologia.
Modificação 1 – O acionamento em paralelo dos LEDs
A ligação em paralelo de vários LEDs, sem qualquer outro componente auxiliar, é um problema, já comentado em post anterior, por causa das diferenças de tensão direta entre as pastilhas de silício. A solução mais simples, eficiente e barata é adicionar um resistor em série com cada LED e somente então fazer a ligação em paralelo (figura 8).
No nosso caso, pegamos para exemplificar as melhorias no circuito, a mesma luminária LLUM do artigo anterior, que terá a placa dos LEDs alterada, com a inclusão dos resistores. As figuras 9 a 26, mostram os passos para realizar estas modificações.
Para garantir que nenhum LED estragasse novamente, por conta dos erros nos testes, optei por trocar todos eles. Fiz dois grupos, para balancear os tons de cor e identificar diferenças de comportamento. Dos 30 LEDs, 20 deles são do tipo branco quente e os 10 restantes, branco frio (rever figura 24). A luz resultante ficou mais agradável e semelhante a das lâmpadas incandescentes.

Figura 21 – Diferença de cor da camada fluorescente entre os LEDs branco quente (LEDs 1 e 2) e os branco frio (LEDs 19 e 20).

Figura 24 – Placa pronta, onde é possível notar a diferença de cores dos LEDs centrais (branco frio), contra os branco quente das extremidades.
Pelo que se pode notar das imagens, é um serviço realmente trabalhoso, talvez não compense comercialmente. Se os fabricantes optassem por montar uma placa com estes resistores, estaríamos com meio caminho andado para aumentar a durabilidade destas luzes.
Modificação 2 – A queda de tensão no chaveamento
Resolvida a questão das diferenças de tensão direta, há outro problema no circuito original: a queda de tensão nos transistores que ligam os LEDs. Em transistor de silício, a queda de tensão média entre coletor e emissor é de 0,7V, quando totalmente saturado.
Para uma bateria de 4V, perder 0,7V em calor soa inaceitável. São 17,5% de energia jogada fora. Mas o circuito original da luz de emergência é assim, com dois transistores PNP em paralelo, para aguentar o aquecimento. E ainda assim queimam, como visto naquele post anterior.
Já os transistores MOSFET não tem, praticamente, queda de tensão entre dreno e supridouro (que são os terminais equivalentes ao coletor e emissor, respectivamente, em transistores comuns). Eles apresentam somente uma resistência, que para modelos de baixa tensão, fica na casa dos miliohm.
É só consultar as folhas de dados (datasheets) de um destes transistores e procurar a característica Rds (Static Drain-Source On-Resistance), que é a resistência existente entre dreno e supridouro, quando o dispositivo está conduzindo. Uma Rds baixa, reduz enormemente o aquecimento da junção semicondutora destes componentes.
A segunda alteração no circuito, portanto, é a inclusão de um transistor MOSFET tipo N, que em nosso caso é o NDB603AL [9], de montagem em superfície, obtido da sucata de placas-mãe de computadores. Este transistor foi escolhido porque pode ser acionado com níveis lógicos (3V ou mais), pois não precisa dos 10V tradicionalmente necessários para acionar a porta (gate). Ele maneja até 25A, sua Rds é de somente 0,022 ohm e a tensão máxima de trabalho é 30VCC.
Em geral, qualquer transistor MOSFET de canal N, com acionamento por níveis lógicos, servirá para o nosso propósito, desde que seja adequado a baixa tensão (30V ou mais) e corrente acima de 5A (por precaução). Transistores para alta tensão poderão aquecer um pouco, pois tem Rds maior.
As figuras 27 a 30 mostram a colocação do transistor MOSFET, que não coube na placa. Ele pode ficar coberto com fita crepe (figuras 29 e 30), pois não aquece nada.
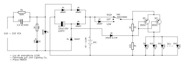
A implementação das modificações no circuito da luz de emergência
A figura 31 mostra o circuito original da luz de emergência. Na figura 32 (o circuito com as modificações) é possível observar que um dos transistores PNP (Q1) foi mantido, para chavear o transistor MOSFET (agora Q2). Q1 agora tem um resistor de coletor de 47K (R5), para simular uma pequena carga e descarregar o capacitor C3, que estabiliza o sinal.
Quando falta luz, D8 deixa de polarizar positivamente Q1. Então, R4, de 620 ohm, aterra a base de Q1 e ele começa a conduzir, polarizando positivamente a porta de Q2 e acionando os LEDs.
C3 tem duas funções: ao ligar, está descarregado por R5, o que proporciona a partida suave do MOSFET Q2. Após desligar – quando a luz volta – C3 mantém a carga por certo tempo, por isto a luz de emergência apaga lentamente ao voltar a energia elétrica.
C3, portanto evita os picos de corrente sobre os LEDs, tanto no seu acionamento quanto no desligamento.
Além disso, os LEDs tem D12, um diodo zener de 6,2V, que serve como proteção contra pulsos de tensão reversa, que aparece na figura 25. Parece um diodo comum, mas é um modelo de 5W, que estava à disposição.
A corrente sobre os LEDs
Os resistores para os LEDs foram escolhidos tendo em vista somente a tensão da bateria, subtraída da dos LEDs, pois a tensão sobre o dreno e supridouro de Q2, agora pode ser desprezada. Com o valor de 56 ohm, a corrente máxima em cada LED, quando a bateria está totalmente carregada (4,4V), alcança, em teoria, 12,5mA, considerando a queda de tensão normal dos LEDs, que é de 3,7V.
Na queda de tensão mínima dos LEDs (2,5V) a corrente seria, teoricamente, 26,8mA, com a bateria a plena carga. Mas a tensão direta nos LEDs somente fica neste patamar mínimo quando opera em correntes muito baixas.
Isto quer dizer que quando a bateria estiver com 2,6V, por exemplo, é que poderemos considerar a queda de tensão de 2,5V no LED. Nestas condições, cada LED irá drenar 1,8mA.
A corrente máxima de todos os 30 LEDs atinge 375mA teóricos, com a bateria a plena carga. Com mínima carga, os LEDs drenariam, supostamente, 54mA.
Para maiores esclarecimentos, acessar o post específico sobre os LEDs, aqui.
Recuperando os terminais da bateria
A bateria não era nova, já tinha oxidado seus terminais, que foram ressoldados (figuras 33 a 37). Em alguns casos, pode ser necessário trocar a fiação da bateria, quando fica corroída por dentro da capa, em longos trechos. Para evitar novas oxidações, foi aplicada grossa camada de vaselina sólida, disponível em tubos tipo pasta de dente, nas farmácias.
Este lubrificante impede o contato do ar com os terminais da bateria, evitando a corrosão. É frequentemente utilizado em baterias estacionárias. Aliás, é bom para qualquer bateria de chumbo-ácido, principalmente em motos, automóveis, alarmes e no-breaks.
A graxa de silicone não serve para o mesmo fim, porque escorre depois de algum tempo, inutilizando o serviço. Graxas comuns talvez possam ser utilizadas, mas os metais empregados na sua composição podem reagir quimicamente com os componentes da bateria. Alguns tipos de graxa também tem alta taxa de escorrimento, ao contrário da vaselina sólida.
Reavivando a bateria
Além disso, verificamos que a bateria estava “preguiçosa”, pois não aceitava bem a carga, esgotando-se rapidamente.
A solução para isto foi radical: a bateria foi ligada, por poucos instantes, em série com a fonte de 30V (positivo com negativo e vice-versa), obrigando-a a conduzir intensamente. Depois, novamente por poucos segundos, a bateria foi conectada nos mesmos 30V, em paralelo com a fonte (positivo com positivo e negativo com negativo).
Então, a bateria foi desligada e deixada em repouso, para extinguir qualquer aquecimento interno que possa ter ocorrido. Depois, a tensão da fonte foi baixada para 4,4V, a bateria foi religada em paralelo e deixada várias horas assim, para carregar.
Quando foi recolocada na luminária, a bateria foi exaustivamente usada, carregando e descarregando completamente no próprio circuito, pelo menos uns 5 ciclos. Daí é que foram realizados os testes.
Testes das modificações
Nos testes reais, a bateria totalmente carregada atingiu 4,29V (9 horas de carga). Quando ligados os LEDs, com a chave na intensidade baixa, a tensão diminuiu para 4,00V.
Na posição de intensidade máxima, a tensão ficou em 3,95V. Neste momento, foram medidas as tensões sobre cada LED e sobre cada resistor. Ao final das medições (uns 15 minutos), a bateria já estava com 3,75V.
Nestas medições (bateria com carga alta), a média de tensão sobre cada LED foi de 3,06V e para cada resistor, 0,666V. A tensão média sobre os LEDs branco frio ficou abaixo da média dos LEDs branco quente, medidos em grupos de 10.
A corrente média, a plena carga, ficou em 11,9mA para cada LED, totalizando 356,9mA. É uma ótima aproximação dos valores calculados (12,5mA e 375mA, respectivamente).
Após 13 horas de uso, o teste das tensões foi refeito. A tensão da bateria tinha baixado para 2,59V. A tensão média sobre cada LED ficou em 2,565V, independente do tipo (branco quente ou branco frio). A média de tensão sobre os resistores foi de 15,267mV.
Em baixa corrente foi possível observar as maiores diferenças entre os LEDs. O consumo de cada LED variou, nesta situação de bateria fraca, desde 171uA até 408uA, totalizando aproximadamente 8mA. Este valor ficou muito aquém do previsto (54mA), provavelmente por causa das diferenças entre os LEDs. Mas é até melhor que seja assim, a bateria dura mais tempo…
A diferença entre a corrente máxima (356,9mA) e a corrente mínima (8mA), conforme a carga da bateria, não diz muito sobre o comportamento do circuito, pois faltam medições intermediárias. Parece ter ocorrido uma descarga suave, que foi cada vez menor, conforme passava o tempo. Mais ou menos como a curva de descarga de um capacitor.
Os benefícios das alterações
Nos horários intermediários, fora dos momentos de teste (início e após 13 horas), foram feitas apenas avaliações visuais. Os procedimentos de teste tinham começado no início da noite e eu cuidei o funcionamento até a hora de dormir… Até acordei uma ou duas vezes naquela noite para continuar a verificação. Foi possível perceber uma queda suave e constante do nível de iluminação.
Até umas 3 horas depois do começo do teste, o brilho das lâmpadas ainda era bem forte. Após 6 horas, o brilho diminuiu mais um pouco e a partir de 9 horas, a emissão permaneceu quase sempre igual. Por volta de 24 horas depois do início do teste, os LEDs emitiam uma fraca luz, que em caso de escuridão total, ainda seria de grande valia.
Quem já ficou nas escadas de um andar, com a luz apagada e a porta anti-incêndio fechada, sabe do que estou falando. Até a tela de um celular consegue iluminar suficientemente um breu total, para enxergarmos os degraus.
Os LEDs brancos iluminaram até o momento em que a tensão da bateria ficou aquém de 2,5V, que era a mínima necessária para que eles conseguissem emitir luz.
Conclusão
Como o sistema de carregamento da bateria não foi alterado, a única maneira de manter estas luzes em bom estado, prontas para operar, é desligar periodicamente a energia elétrica delas e fazê-las funcionar como luzes de emergência, até a descarga completa da bateria. Talvez até fazer alguns ciclos de carga e descarga completa.
O tipo de carregador utilizado nestes circuitos não evita a carga excessiva, que é uma das causas da oxidação dos terminais e da baixa durabilidade das baterias. É outro grande problema nestes equipamentos e será abordado em post futuro.
A alteração feita nesta luminária realiza uma descarga suave e constante para a bateria, além de evitar o desligamento prematuro dos LEDs, pois no equipamento original eles apagariam quando a tensão da bateria fosse inferior a 3,2V, ao passo que com o circuito proposto, o patamar mínimo fica em 2,5V. É uma grande diferença, já que a bateria é de 4V e ainda tem bastante energia para entregar.
Em emergências, é interessante ter à disposição todos os recursos possíveis e utilizáveis. Para dar uma ideia mais clara ainda do problema, imaginemos um temporal no início da noite, que derruba postes e põe às escuras vários bairros, o que não é incomum.
Se as luzes de emergência funcionassem por uma hora e parassem, qual seria o nível de incomodação das pessoas prejudicadas? E ao contrário, se as luzes funcionassem a noite toda?
Obviamente, estas luzes não servirão de muita utilidade se houver fumaça nos locais de instalação. Nestes casos, seria interessante dispor, nos corredores, de luzes de balizamento ou faixas de tinta fosforescente (também chamada de fotoluminescente – [5]), ao rés do chão, que é o último lugar atingido pela fumaça.
Referências
[1] Nichia – Handling Precautions of LED Products – http://www.nichia.co.jp/specification/products/led/ApplicationNote_SE-AP00001-E.pdf
[2] – Digikey – Understanding the Cause of Fading in High-Brightness LEDs – http://www.digikey.com/us/en/techzone/lighting/resources/articles/understanding-the-cause-of-fading.html
[3] Digikey – Material and Manufacturing Improvements Enhance LED Efficiency – http://www.digikey.com/us/en/techzone/lighting/resources/articles/material-and-manufacturing-led-efficiency.html
[4] Cree – Optimizing PcB thermal Performance for cree® Xlamp® LEDs –http://www.cree.com/LED-Components-and-Modules/Document-Library
[5] Osram – Thermal Management of Light Sources Based on SMD LEDs – http://catalog.osram-os.com/catalogue/catalogue.do?act=showBookmark&favOid=000000010001728701ff00b7
[6] Elektor Brasil – Notícias Mercado de LEDs 2013 – http://www.elektorbrasil.com.br/noticias/led-deve-alcancar-marca-de-us-20-bi-em-2013.2015510.lynkx?utm_source=BR&utm_medium=email&utm_campaign=news
[7] Editora Abril – Planeta – Mercado Global de LEDs 2010 – http://planetasustentavel.abril.com.br/blog/planeta-urgente/mercado-global-leds-dobra-283865/
[8] Correio Braziliense – 04/04/2013 – Gastos de turistas brasileiros no exterior – http://www.correiobraziliense.com.br/app/noticia/economia/2013/04/04/internas_economia,358618/gastos-de-brasileiros-no-exterior-chegam-a-us-22-bilhoes-informa-omt.shtml
[9] Datasheet Catalog – Folha de dados do transistor MOSFET NDB603AL – http://www.datasheetcatalog.com/datasheets_pdf/N/D/B/6/NDB603AL.shtml
[10] Luminstant – Tinta fosforescente ou fotoluminescente – http://www.luminstant.com.br/produtos.html
\ep/






![Figura 5 – Ampliação de substrato cristalino de InGaN de um LED, com as trincas. Fonte Digikey [2].](https://dicasdozebio.com/wp-content/uploads/2013/11/fig5-article-2012february-understanding-the-cause-of-fading-fig2.jpg?w=595)
![Figura 6 – Formas incorretas de manuseio dos LEDs SMD. Fonte Nichia [1].](https://dicasdozebio.com/wp-content/uploads/2013/11/fig6-precaucoesnichia-leds1.jpg?w=595&h=708)




























Tenho uma lanterna de led e tem resistor de 10k em paralelo com o led ,acho que é para proteger contra ESD
Mario, para proteger um LED contra sobretensão inversa, ligue um diodo zener em paralelo, que tenha uma tensão pouco maior que a tensão do LED utilizado. Aproveite para ler meu artigo sobre os LEDs – Como ligar, sem queimar
Também poderia ser um resistor de 10 ohm (mediste ele?), para diminuir o brilho do LED, quando a lanterna tem esta opção.
Acompanho todos os topicos. qual seria o equivalente substituto deste mosfet? nao encontro ele aqui na minha cidade em Brasilia.
Qualquer transistor Mosfet canal N, para baixas tensões, como os encontrados aos montes em placas-mãe de computadores. Releia o artigo com cuidado, eu explico lá as características do transistor.
cara me ajudou bastante mano , estou com esse problema de bateria oxidada e to com uma placa de lede de luminaria mais nao to conseguindo ligar pq nao entendo bem de resistencia , ja vi algumas aulas mas me compliquei , tem como me dar uma tica ,minha luminaria tem 60 leds brancos pequenos , a placa tava preta deve ter queimado mas eu testei os fios da placa dos leds e todos ligaram normal ,mas liguei direto no cabo do carregador de celular pra testar ,com medo de estourar os leds e eu queria colocar um resistor pra suportar todos os 60 leds ,como faço me da uma ajuda ai ,me passa seu email ou zap ,
Apollo, consulte este link: https://dicasdozebio.com/2013/04/11/leds-como-ligar-sem-queimar/
Olhe o esquema da figura 62, ali é o circuito ideal, uma fonte de corrente. O diodo D3 em princípio não precisa, para usos comuns. D4 também não precisa é só ligar R1 ao Vcc. Seria uma forma de ligar direto, sem se incomodar com aquecimento de resistor. Porque um resistor para ligar 60 LEDs, aqueceria bastante, seria mais caro que este circuitinho da figura 62a. A única coisa que tem que saber é quantos LEDs ficam em série, para escolher o diodo zener correto (D1). Calcule o valor de R3 para a corrente desejada segundo a fórmula da mesma figura.
Olá Zébio – Imagino a energia que dispensou para redigir esta útil matéria… Depois de ler, descobri porque a substituição de LED em back light, tem curto prazo de tempo para apresentar problemas novamente. O coitado apanha de tudo quanto é jeito até conseguirmos soldá-lo na barra e ainda corremos o risco de comprometer outros que estavam bons, em função dos testes e manuseio. Tenho um TV Samsung UN40D5003 que veio com problemas no back light desde que comprei, até que apagou a imagem de vez e substitui alguns ledes em curto e outros queimados, que acionavam o circuito de proteção. Durou apenas dois meses e voltou a dar problemas… Já tomei prejuízo, porque no ML, comprei barras usadas e uma delas veio com 4 ledes com problemas. Agora decidi substituir pela fita de led 5630 6500K IP65 branco frio, que é alimentada em 12V… Originalmente, este TV vem com uma barra de 124 ledes azuis, divididas em dois seguimentos de 62 na parte superior, alimentadas em 180V DC. Qualidade de imagem ruim desde fábrica, pela má distribuição de lúmens. Tenho dúvidas se branco frio dará certo? Pretendo colocar mais 124 ledes na parte inferior, pois tem gabarito para isto, sem contar as laterais, que ainda poderia se aumentar mais 62 ledes em cada lado… Se ligar nos 12 V da placa da fonte em paralelo dois seguimentos de 128 ledes, dobraria o consumo em amperes e também a dissipação de potência, já que cada led consome 0,5 W. Então, dos 18 A que consome atualmente com alimentação de !80V, exigiria 36 A para a tensão de 12 V e aqueceria até 62 W em cada seguimento ou 124 W no total… Esta coisa corre os risco de incendiar? Para desligar o back light nestas condições teria que desplugar o TV? Ou teria que adaptar um relê para acionar após o Stand by? Se puder fazer a gentileza, quais as suas sugestões para que obtenha sucesso neste projeto? Não fabricam mais peças para este TV… Um forte abraço e parabéns pela matéria…Meu Email aloisiosantos.frc@gmail.com – Whatsapp – 11-99429.30.68 – FB
Aloisio, os painéis de LED geralmente tem componentes suficientes para a iluminação da tela LCD. Pode ocorrer que a potência sobre cada um dos LEDs seja excessiva, daí o melhor seria evitar isso. A corrente excessiva é a principal causa das alterações de brilho com o tempo e as queimas dos semicondutores, devido ao aquecimento. Meio Watt para cada LED, dentro de um painel fechado, é demais!
Se você quer colocar mais LEDs, é só ir ajustando as ligações série-paralelo, para que cada LED receba uma fração da potência total. Ou seja, MANTENHA A MESMA POTÊNCIA de fornecimento para os LEDs, mas diminua a corrente sobre eles. Isso fará com que os LEDs não queimem mais, além de melhorar a distribuição luminosa.
Porque não tem sentido ficar com uma TV LED que consome mais que as antigas de tubo, concorda?
Outra coisa, LEDs branco frio darão cor azulada, o vermelho e amarelo ficarão apagados. Melhor é a cor branco neutro, por volta de 5000K, até 4000K.
Zébio – Conheço poucos com o acervo de tecnologia acumulada durante a vida quanto você… Alguma coisa saiu errada nos meus cálculos de dissipação de potência e sei o porque: Calculei 124 ledes ligados em série, mas o que fiz foram oito módulos de 15 ledes ligados em paralelo. Na simulação do Proteus, consomem apenas 2.4 watts no total. Pretendo instalar 240 ledes, portanto teria um consumo de 4.8 W. Consumiria menos que os atuais 29.76 W do led 3528 – 240 mW Azul, se é que se pode confiar no simulador? E, com a quantidade dobrada de ledes mais potentes que o original? Executarei a instalação e depois te informo os resultados, se é que tem interesse? Acreditava que era o único a tentar esta configuração, mas observei um vídeo no youtube onde um técnico alemão faz a mesma coisa… Abs
Aloísio, sua experiência de troca de LEDs será bem vinda, sem dúvida! Fico no aguardo.
Quanto aos LEDs, não importa se estão em série ou paralelo, pois a potência do conjunto será a mesma, se a corrente sobre cada LED for igual. O que muda é a tensão de alimentação, que irá variar a corrente de trabalho, mas no final, a potência deverá ser exatamente a mesma. Faça os cálculos, considerando a tensão de alimentação sobre cada LED, que geralmente fica em 3,2V ou um pouco mais.
LEDs mais potentes, não necessariamente precisam ser ligados com toda a potência, até porque poderá causar problemas no televisor, piorando o contraste. A vantagem de LEDs mais fortes é que não irão aquecer tanto, se forem ligados em correntes menores, o que aumenta a vida útil.
Talvez o mais importante neste momento seja atentar para a eficiência de cada LED, compare quantos lúmens por Watt (lm/W) tem o LED original e o que queres colocar. Faz toda a diferença no consumo final e no brilho desejado.
Zebio, boa noite meu amigo. Tudo bem?
Preciso de uma luz. Tenho uma lanterna tatica que parou de funcionar. Vi que o problema são as baterias. Tem um conjunto de baterias recarregáveis ligadas em serie. O problema é que não há nenhuma indicação nessas baterias, de quantos voltes e miliamperes elas são. Existe alguma forma de eu descobrir por qual bateria eu posso susibsitiuir, uma vez que nenhum local tem essa informação impressa? Há alguma forma de testar isso? Não sou tecnico, sou bem leigo. Um abraço. Gosto muito do seu site.
Eduardo, em princípio as baterias cilíndricas, tipo 18650, são de 3,7V. O número indica o diâmetro (18mm) e o comprimento (65,0mm).
Se há várias baterias em série, meça todas individualmente. As de tensão mais alta, separe e tente carregá-las individualmente. Nas de 3,7V, a carga pode ir até uns 4,4V, mas mantenha uma corrente baixa, para não aquecer durante o carregamento. Geralmente poucas estarão com defeito.
Com as baterias ruins, pegue cada uma e dê um choque de 12V, só uma faísca bem rápida. ATENÇÃO: NÃO DEIXE AQUECER, ELAS PODEM EXPLODIR. Eu costumo fazer primeiro positivo com positivo, se não der resultado (se não aparecer tensão entre os terminais, permitindo carregar a bateria) daí inverto, fazendo com que a corrente na bateria seja intensa (a bateria fica como se fosse em série com a fonte). Daí, novamente uma faísca de positivo com positivo. Se aparecer qualquer tensão, mesmo que vá caindo rapidamente, coloque imediatamente para carregar.
O carregador pode ser destes comuns, para baterias de lanterna, mas o ideal é fazer um com baixa corrente de carga.
Ola, boa tarde uma pergunta, esta bateria tem duas entradas com um tipo de tampa, uma pergunta que sou leigo neste assunto, ela vai agua? poderia me explicar porque daquelas entradas.
Olá, Clayton, esta bateria é do tipo selada, não recebe água. O eletrólito no interior dessas baterias é um gel, que não precisa de manutenção. Os furos são para evitar que a eventual geração de gases aumente a pressãointer/n
Olá Zébio,
o circuito com mosfet serve para uso com baterias de lítio?
tenho alguns módulos que gostaria de recuperar, como são mais antigos as baterias são de chumbo-ácido as quais saíram do mercado, mas sei tambem que as baterias de lítio precisam de um controle de carga devido ao seu alto risco de explosão.
pode me dar umas dicas?
Eduardo, note que este circuito com MOSFET não alterou o sistema de carga original da bateria. Ele pode ser usado com qualquer fonte de energia, mas fique atento que o modo de carregamento de sua bateria pode necessitar um circuito de controle adicional.
Olá Zébio…. Qual é o modelo desta bateria? Eu encontro algo similar à ela?
Estou com uma lanterna de 23 leds, que a bateria já não mais sustenta carga… Onde consigo outra para instalar no lugar dela e/ou adpatar
Euler, era uma bateria de chumbo-ácido, de 4,1V, 1Ah. Na época, encontrei uma bateria semelhante em loja de material elétrico.
Boa noite, estou há horas lendo as postagens, achei seu blog pela melhoria na luz de emergência e acabei lendo quase tudo, fiquei interessado em visitar o shopping da sucata, com ou sem cachorros bravos como alguém relatou.
Estou procurando alguma dica sobre como aproveitar as velhas luzes de emergência que utilizam lâmpadas fluorescentes e baterias de 6V no geral (seladas de 4,5Ah) e utiliza-las com LED, sejam leds alto brilho de 5V ou até mesmo leds mais fortes que usam drivers (10W até 50W).
não encontrei nada pronto e meu conhecimento de eletrônica é muito superficial.
Tem alguma ideia ou sugestão? Posso enviar os dados das placas das fluorescentes para sua análise se desejar.
O que me interessa muito nelas é o fato de que ficam ligadas constantemente à rede AC sem queimar, enquanto as mais simples de led que temos no mercado, ao ficarem ligadas direto, estouram, comecando pelo capacitor, passando pelos transistores e até mesmo os capacitores (eletrolíticos).
Obrigado.
Daniel, lá no Shopping da Sucata o cara construiu um Cristo Redentor de PET, também tenho que visitá-lo, novamente, estou curioso.
O seu caso, das luzes de emergência com fluorescentes, não é aconselhável ligar os LEDs no circuito que gera a alta tensão para elas, pois geralmente é um circuito simples, que gera muitos harmônicos e poderia queimar os LEDs facilmente.
O que poderia fazer é um circuito para alimentar os LEDs direto na bateria, aproveitando o circuito existente do carregador. Teria que identificar o ponto onde o circuito da luz de emergência alimenta o estágio oscilador para a fluorescente. Se quiser mais explicações sobre fluorescentes, olhe meu post sobre conserto de reatores eletrônicos, lá tem a maioria dos circuitos eletrônicos usados para fazer uma fluorescente funcionar.
Quando à ligação dos LEDs, olhe o meu post “LEDs – Como ligar, sem queimar”, na figura 62 tem um circuito que controla a corrente sobre os LEDs e funcionaria bem em qualquer alimentação acima de 6V (depende da tensão sobre o LED).
Um LED com driver só daria certo se fosse para alimentar na tensão da bateria. Se for daqueles de 85V-240VCA, não dará certo, ele precisa ser alimentado pela rede elétrica, e não é exatamente esta tensão que há nos terminais da fluorescente.
Se quiser mais detalhes, poste algumas fotos nos comentários (clique no botão img, informe o caminho do computador que tem a foto desejada – URL – e aguarde).
Conforme sugerido,
seguem fotos de um dos circuitos fluorescentes onde desejo tentar usar LED,
obrigado
[IMG]http://i68.tinypic.com/xc7l84.jpg[/IMG]
[IMG]http://i63.tinypic.com/9urrdi.jpg[/IMG]
[IMG]http://i64.tinypic.com/20466v.jpg[/IMG]
[IMG]http://i65.tinypic.com/n3rhvo.jpg[/IMG]
[IMG]http://i63.tinypic.com/2rojod3.jpg[/IMG]
[IMG]http://i66.tinypic.com/2cyitfc.jpg[/IMG]
Olá, vc já postou sobre a melhoria do carregador?
Olá, Adriano, infelizmente há vários outros projetos em que estou trabalhando, especialmente este das lâmpadas LED, que está tomando todo o tempo. Mas para carregar uma bateria de chumbo-ácido de forma correta, pode-se fazer uma fonte estabilizada, que forneça exatamente a tensão total das células carregadas. Geralmente, utiliza-se 2,2V ou 2,1V para cada célula de bateria. Isto é suficiente para fazer uma carga que nunca será excessiva.
Idealmente, seria necessário um circuito de descarga periódica, para evitar que a bateria “canse”, mas isto ainda não projetei, pois seria um sistema novo, com duas baterias, onde uma sempre estaria pronta para uso.
Valeu Boa Idéia..
OK, obrigado!
Você teria algum circuito que use o LM317 como exemplo? para que eu possa melhorar o carregador da minha luz de emergência! a bateria é de 3,7V 9800mAh parece uma pilha gigante li-ion, coloquei no lugar da chumbo acida, mas como o carregador ainda é o original da marca Elgin (30 leds), ainda não está eficiente e a bateria não carrega. Se eu entendi, a sua dica nesse caso é para que eu faça um circuito de carregador, que pode ser com LM317, para 4V que ficaria constante? Obrigado pela ajuda!
Adriano, estamos falando de coisas diferentes. O carregador de tensão constante que comentei serve somente para baterias de chumbo-ácido. No caso de baterias de lítio, é imprescindível o controle da corrente de carga, além de evitar ultrapassar a tensão máxima de 4,2V (aproximadamente). Tudo para evitar aquecimento excessivo da bateria, que pode incendiá-la. Alguns carregadores incorporam um controle de temperatura. Na internet tem muita coisa, inclusive você pode comprar um carregador para estas baterias 18650. Este código indica o tamanho dela (18 mm de diâmetro e 65 mm de conprimento).
Boa noite.Eu montei esses dois circuitos,..o que tem o mosfet, e o que tem , os transístores PNP, para alimentar os leds .estão aqui ..montados.E pra minha surpresa, o brilho dos leds, não foi como esperado..Ficaram com brilho fraco.Medi a tensão que chega nos leds,..n dá nem 2 volts.Fiz modificações…alterei até o resistor de 560 k pra 470 k…e nada…Qual o prolema pelo qual eles n acendem com o brilho máximo?..Os leds usados , são de alto brilho..de 10 mm..transparentes…
Geraldo, perceba que não é pelo resistor que passa a corrente alternada, é pelo capacitor. O resistor está ali só para descarregar o capacitor e evitar choques.
Confirmaste que o capacitor tem mesmo o valor que diz ter? Geralmente estes capacitores de entrada vão reduzindo sua capacitância com o tempo, daí a corrente disponível para o circuito diminui.
Valeu..Grato..
Boa tarde Zébio! Tenho um nobreak da ForceLine de 0,7 kVA, com uma bateria de 12V/7A, perguntei na fábrica se poderia colocar mais baterias em paralelo para aumentar a autonomia, a resposta foi que este modelo não foi desenvolvido para isso. Vendo outros artigos seu, percebi que é possível sim e sem risco para o equipamento. Qual a sua opinião e solução eficiente para aumento de autonomia? Grato e parabéns pelo seu blog. Grato Zeca
José, considerando que nada mais seja alterado, o aumento do número de baterias fará com que a carga fique mais lenta, demorará mais para alcançar a carga total. Por outro lado, a capacidade de descarga aumentará, mas deve-se tomar cuidado com isso, pois não será possível aumentar a capacidade da saída de alimentação, apenas ela ficará funcionando por mais tempo, até descarregar a bateria.
Vlw Euzébio!! Mas vou precisar fazer aquele esquema dos diodos para a descarga acontecer uniforme? Abraço
Certamente, é o que garante que não ocorra auto-descarga entre elas.
Zebio,o que faz queimar os transistores, é o fio positivo solto da bateria,
O que pode ser feito,para evitar isto quando o fio solta??
Luiz, para evitar problemas com a bateria desconectada, eu colocaria um diodo zener em paralelo com ela, com uma tensão levemente maior que a da bateria completamente carregada.
Grato Valeu….a propósito eu coloquei uma mistura de solução (20%) de bateria mais água destilada, funcionou até o momento bem,creio que deu pra recuperar a bateria
Ola Euzebio muito boa suas informações, tenho varias luminária de emergência já desmontadas somente os leds que são ligados em paralelo, preciso de um circuito pra ligar estas placas em 127 volts alguém pode me ajudar. desde já agradeço
Samuca, aguarde a continuação do meu post sobre as lâmpadas de filamentos LED, na segunda ou terceira parte informarei os métodos de ligar os LEDs direto na rede elétrica.
zédebio voce e o cara que eu procurava,para sanar minhas duvidas.
muito obrigado e fique na paz do Senhor Jesus!
Amen.
Euzébio e Colegas ! Tenho 2 luminárias de emergência avant 2x8W, cujas baterias já se esgotaram. Gostaria de reciclar as luminárias, tirando as baterias e fazendo com que funcionem direto na tomada. Vocês poderiam me ajudar com esta modificação? (Não tenho o circuito em mãos). Obrigado !
Olhaí, pessoal, alguém se habilita? Meu artigo sobre a melhoria da lanterna ainda vai demorar.
Muito bom as modificações. Gostaria, no entanto, de utilizar a saída de uma bateria para ligar uma luminária deste tipo. Utilizo placa solar que da carga em uma bateria e esta fornece energia para a lâmpada. Posso utilizar um inversor, lógico. Mas, com o inversor eu perderia energia. É possível fazer alguma adaptação?
Elias, é possível que o circuito funcione em 12V, apenas teria que dosar a corrente sobre os LEDs, aumentando o valor do resistor de cada LED, conforme a corrente desejada para cada um. O circuito com MOSFET provavelmente funcionaria da mesma forma, sem alterações.
Amigo este circuito q voce modificou funciona se eu o montar do mesmo jeitinho e com os mesmos componentes?
pois minhas luzes é usado praticamente este mesmo circuito, o q ocorre agora é q sempre q conecto na tomada começa a esquentar uns resistores e estão queimando do nada, sso é muito estranho, por isso quero substituir por este q vc postou, posso confiar q ao montar irá funcionar ? obrigado no aguardo.
Ednaldo, se a sua luz de emergência for igual, certamente irá funcionar. Mas o objetivo deste blog não é dar “receitas de bolo”, o leitor tem que fazer algum esforço para compreender o que está montando e como funciona, somente assim eu atinjo meu objetivo, o despertar do interesse pela eletrônica.
Dê uma olhada também nos post “LEDs – Como ligar, sem queimar”. Lá tem dicas de como testar os LEDs, acho que no teu caso vários deles estão queimados.
Leia com atenção o post, está bem explicado.
Zébio, é super interessante seu blog. No condomínio onde moro todas as luzes de emergência não funcionam e as compramos há menos de um ano. Eu estava pensando em mudá-las delas para um sistema feito com uma alimentação central de bateria de carro, um circuito para mantê-la carregada (com flutuador ), um comutador e mandar direto os 12- 13.6 v da bateria para as luminárias de led ligadas em paralelo. Eu acho que usar bateria de carro é ecologicamente melhor, porque há um sistema para reciclá-las já em funcionamento. Essas baterias vindas da china vão sempre parar nos lixões. Você acha viável essa ideia?
Carlos, sem dúvida, é por aí. Num edifício em Porto Alegre, vi um sistema assim, uma bateria estacionária e uma central da Vidicom (http://www.vidicom.ind.br/). A tubulação toda da instalação é de ferro e as lâmpadas são incandescentes mesmo, dentro de luminárias herméticas, de ferro e vidro. Este seria o ideal em qualquer instalação, pois a luz de emergência nunca poderia pegar fogo ou deixar de funcionar por causa de água.
No seu caso, é uma forma de reaproveitamento de material existente. Apesar dos LEDs funcionarem bem e gastarem pouca energia, eles não suportam temperaturas elevadas, da mesma forma que as fluorescentes, compactas ou não. Eu acredito que luzes de emergência deveriam ficar operacionais sob temperaturas de 150°C, no mínimo. É uma condição facílima para lâmpadas incandescentes, pois elas são instaladas dentro de fornos que alcançam os 300°C. Um atenuante para isto é que as luzes são usadas principalmente durante quedas de luz do que em tragédias.
E quanto ao descarte destas luzes de emergência, o que está ocorrendo no Brasil, há mais de 20 anos, é o descarte indevido destas luminárias. No início, quando surgiram, vinham com lâmpadas fluorescentes e agora com LEDs. Mas internamente, a bateria continua sendo de chumbo-ácido, com um sistema de carregamento totalmente inadequado, que reduz sua vida útil rapidamente.
Apesar de reciclarmos 95% do chumbo no Brasil, o descarte destas luminárias pode estar diminuindo este percentual e contribuindo para um futuro mais poluído. Em cada cidade, temos que cobrar das prefeituras a implantação da gestão de resíduos sólidos, com pontos de coleta de todo o lixo eletrônico que hoje geramos.
Legal a modificação, os LEDs devem durar mais, mas a luminária ainda funciona? você colocou a tensão de descarga em um valor muito abaixo do recomendado, baterias de chumbo sofrem sulfatização nas placas se forem excessivamente descarregadas, não se deve descarregadas abaixo de 1,5V por célula sendo 1,75V/célula o mínimo recomendado pelos fabricantes, uma bateria de 12V (6 células) seria considerada “morta” pela maioria dos carregadores inteligentes se for descarregada abaixo de uns 8~9V….
Fabio, não tenho tido mais contato com o condomínio onde está instalada, mas assim que tiver alguma informação, responderei aqui mesmo. Já fazem dois anos que fiz a alteração. Quando tinha um ano da modificação, perguntei ao síndico e ele afirmou que estava funcionando bem. Note que a bateria fica carregada quase todo o tempo.
O problema de sulfatação das baterias de chumbo-ácido, creio que geralmente está associado a uma descarga rápida, que aquece as células e facilita este processo. Posso estar falando besteira, mas tenho a impressão que baterias que descarregam devagar não produzem tão facilmente a sulfatação quanto aquelas que são utilizadas de modo mais intenso.
Além disso, num uso normal de luzes de emergência, é difícil chegar a utilizar muitas horas o dispositivo, além de ser mais econômico empregar um circuito simples, que não controle a descarga excessiva, mas que possa ser utilizado em casos extremos.
Zébio o transistor tipo N Mosfet NDC603AL usado no projeto não estou encontrando pode indicar um substituto. Procurei em sites de venda de componentes e não encontrei um substituto. O transistor 8550 encontrei os substitutos da linha BC 327,636 e 638.
Aguardo seu retorno.
Maurício, é como expliquei no artigo, qualquer MOSFET serve, desde que acionado por nível lógico. Veja uma sucata de placa-mãe, procure os transistores maiores, que normalmente estão junto a bobinas e capacitores grandes. Daí, com o número do componente em mãos, procure o datasheet na internet. Lá, você saberá se é o componente desejado.
Boa noite, muito bom o post utilizei as dicas para consertar a minha luz de emergência a falha ocorreu no rompimento do fio positivo da bateria e acabou danificando o capacitor de filtro e transistores chaveadores, devido a oxidação troquei o fio +,os transistores utilizei bc 558 observando que os terminais ficam ao contrário do desenho serigrafado concluindo com a troca do cap. ficou ok.
Obrigado pelas dicas foi de grande valia.
Boa tarde, gostei muito do material apresentado sobre Led e sobre a luminária de Led. Todos circuitos com 30 Led são parecidos com o apresentado na matéria.
Olá, Maurício, obrigado pela informação, eu desconfiava disso, pois ocorria o mesmo com os mecanismos de tape-decks, há algumas décadas. Não sei exatamente como é feito, mas os chineses desenvolvem um projeto que funciona e a partir daí ele é disseminado, várias fábricas pelo país irão produzir aquele equipamento, com algumas diferenças de qualidade e acabamento. Mas, essencialmente, os projetos são os mesmos. Na verdade, é uma boa forma de reduzir o custo de projetar um equipamento, além de incentivar pequenas fábricas. Poderíamos fazer isto por aqui também.
O circuito em que você revisou foi concebido para trabalhar com uma bateria de 4Vdc, como seria para funcionar com uma bateria de 6Vdc? Trocando o capacitor de entrada?
Maurício, o capacitor em princípio aumentaria a corrente e o resistor de 560K em paralelo serve somente para descarregá-lo. Creio que a tensão é determinada por outros componentes, como por exemplo o valor do capacitor C2. Mas não custa tentar a alteração de valores e medir o comportamento do circuito. Não conheço muito bem as fontes de alimentação sem transformador, por isto posso estar falando besteira.
Além disso, como as diferenças entre as baterias são pequenas e o carregador sempre estufa as baterias de 4V, poderia simplesmente substituir uma pela outra e colocar para carregar, para comprovar se o carregador opera com 6V, sem alterações.
Obrigado vou tentar e retorno.
Zébio! Viu este cara aqui fazendo uma luz de emergência estilo McGyver, em 5 minutos, com um furacão chegando?
http://www.instructables.com/id/Ultrabright-LED-Emergency-Lamp/
Cesar, muito boa a sugestão dele, para quem precisa rapidamente de uma fonte de luz. Mas como não há controle de corrente, pode ocorrer de queimar algum LED, como ele próprio relata.
A ideia de utilizar bateria de celular, pensei em fazer ir um pouco além: utilizar um antigo telefone e respectivo carregador, para iluminar um LED. Só precisaria ligar a fiação do LED. E poderia trocar rapidamente a bateria.
Valeu, continue colaborando!